Introdução
Este documento de procedimento operacional tem o intuito de ajudar a realizar os passos necessários para configuração e execução do processo de controle de garantias.
R1181 - Controle de Garantias
Esta será a rotina principal para gerenciamento de todo o processo de controle de garantia, desde a recepção do item do cliente, encaminhamento ao processo de análise, envio ao fornecedor, recepção do fornecedor e finalizando o processo com a devolução do item ao cliente;
Montando um Processo de Garantia
O processo de controle de garantia se dá pela união de todos os documentos que estão sendo questionados pelo cliente, assim, deve-se acessar a rotina [R1181 - Controle de Garantias], clicar em Novo e selecionar todos os documentos envolvidos na reclamação.

Para localizar os documentos, basta clicar no botão [Localizar Notas Fiscais], assim, será exibida uma tela de filtro de notas fiscais:

Informe um período e clique em [Pesquisar], serão exibidos todos os documentos encontrados, desde que o documento tenha pelo menos um item que não tenha sido incluido em outro controle de garantia:

Obs: Caso a caixa de seleção 'É Garantia Estendida de Pneu?' esteja marcada, serão localizadas todas as notas que possuam, no mínimo, um item com a mesma flag marcada no cadastro do item na rotina R130 (aba Garantia), e cujo tempo de garantia 1 ainda esteja vigente.

Ao clicar no botão [ + ], o sistema irá exibir todos os itens existentes na nota fiscal selecionada, que não tenha sido incluido em outro controle de garantia.
Para realizar a inclusão de um item, basta clicar no seguinte botão do item:

O item será inserido na grade principal do sistema utilizando como sugestão sempre a quantidade total vendida, caso deseje alterar a quantidade, basta clicar no ícone ao lado:

Também é exibido um botão de lixeira, para caso seja necessária a exclusão de um item. 
Pronto, todos os documentos que estão sendo questionados podem ser organizados em um único processo. Caso o cliente retorne em outro momento, questionando outro documento, um novo processo deverá ser gerado.
Exclusão da Garantia
Para realizar a exclusão de uma garantia, basta selecionar a garantia na grade principal e clicar no direito [Excluir].
Quanto a exclusão da garantia, é necessário que a mesma cumpra os seguintes critérios:
- Não pode haver notas fiscais geradas;
- Caso haja créditos gerados, os mesmos não podem ter sido consumidos;
Caso haja créditos gerados não consumidos, os mesmos serão estornados.
Início do Processo
Para iniciar o processo de documentação da garantia, é necessário realizar o inicio. Para isso, basta clicar em [Iniciar Processo de Garantia], ou, [Gerar Nota Fiscal de Entrada de Garantia].

Uma vez iniciado o processo, não será possível realizar a inclusão/exclusão de itens nem modificar as quantidades solicitadas.
A geração da nota fiscal de entrada só será possível se houver um depósito padrão configurado tanto para a entrada quanto para a saída em questão. Caso contrário, o sistema exibirá uma mensagem de erro no canto superior direito, informando o motivo pelo qual não foi possível prosseguir com a operação.

Ao iniciar, será exibido uma tela para identificação de todos os itens envolvidos, assim, quando for gerada uma nota com a quantidade de 4 pneus, cada um poderá ser detalhado de forma individual no controle de garantia.

Para abrir a tela de edição, basta clicar no botão abaixo ou efetuar dois cliques sobre o item desejado:

Nela, será possível identificar DOT, Número de Série e Sulco do item e também modificar o Fornecedor e Vendedor:

O histórico poderá ser modificado na seguinte tela:

Anexos
Cada item de garantia poderá ter vinculado quantos anexos julgar necessário. Para efetuar o gerenciamento destes anexos, basta clicar no seguinte botão:

Ele irá abrir o gerenciador de imagens individual. A quantidade de anexos existentes pode ser vista diretamente na grade principal dos itens da garantia:

Laudo
O laudo da garantia pode ser impresso após o processo de garantia ser iniciado, utilizando o direito [Laudo], que é exibido na grade principal e na grade interna da rotina.
Ao realizar a impressão do laudo pela grade principal, o sistema faz a impressão do laudo de todos os itens da garantia, concatenando todos em um unico PDF.

Caso seja necessário escolher quais itens serão impressos, o usuario podera utilizar as caixas de seleção da grade interna da rotina.
No laudo são exibidas todas as informações da garantia, jutamente com os históricos marcados como públicos e as quatro primeiras imagens anexadas ao item.

Para realizar o envio de email com as informações da garantia, é necessário acessar a grade interna da rotina pelo direito [Alterar] ou [Exibir], selecionar quais itens serão enviados utilizando as caixas de seleção e clicar no direito [Email] na barra de ferramentas inferior.
Ao clicar no botão é exibida uma janela com alguns campos para preenchimento.
O campo [Destinatário] vem preenchido com o fornecedor do primeiro item selecionado na grade, e o campo [Email(s)] vem preenchido com o email principal do fornecedor de cada um dos itens separando-os com ponto-e-vírgula (;). 
O campo [Destinatário] pode ser utilizado para pesquisar por fornecedores e preencher o campo [Email(s)] automaticamente, porém fica a critério do usuario o preenchimento desse, podendo ser preenchido com quantos emails forem necessários, separando-os com ponto-e-vírgula (;).
O campo [Mensagem Adicional] não é obrigatório e deve ser preenchido conforme necessidade. O texto escrito neste campo será enviado junto com o corpo do email.
O usuario também pode optar por enviar os anexos e laudo do item selecionado utilizando as caixas de seleção presentes na tela.

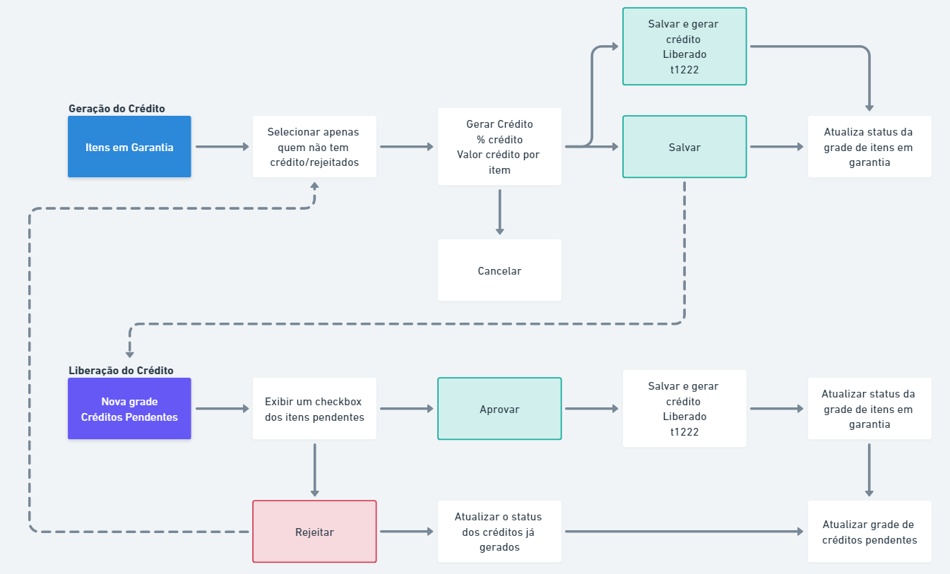
Geração de Crédito
Fluxo de geração de crédito:

A partir do momento em que a garantia está iniciada, é possível dar inicio ao processo de geração de crédito. Para isso é necessário selecionar os itens na aba [Garantia] e clicar no direito [Gerar Crédito].

Será aberta uma janela na parte direita da tela com os itens selecionados e os campos necessários para a geração do crédito.
Os campos da coluna [Percentual de Crédito] devem ser preenchidos para que seja feito o calculo dos valores individuais e do total. 
Após os campos serem preenchidos deve se clicar em [Salvar] ou [Salvar e Liberar], de acordo com a necessidade e direitos do usuário, conforme descritos abaixo.
O botão [Salvar] irá apenas alterar o status do item para pendente e uma nova aba irá aparecer, onde será possível [Aprovar] ou [Rejeitar] o crédito do item. Caso seja recusado, o item ficará disponivel para geração novamente na aba [Garantia].
O botão [Salvar e Liberar] irá aprovar o crédito instantaneamente, fazendo com que seja possível pular uma etapa do processo.
Geração da nota fiscal de saída da garantia
Na geração do documento de saída, após o crédito ser gerado, é possível consultar o valor total do crédito pela rotina 419. Se não houver uma tabela de preço configurada na R1181, o sistema utiliza o valor da nota fiscal de origem. Mesmo quando existe uma tabela de preço definida, caso a R233 não tenha um preço cadastrado para o item, o sistema também considera automaticamente o preço original da nota fiscal.

Notas de Crédito na R717
Os créditos gerados pela R1181 serão exibidos na rotina R717.
Consumo do Crédito na R11
As notas de crédito do tipo "Controle de Garantia" poderão ser utilizadas em vendas pela R11. Caso o cliente da Cotação/Ordem de Serviço tenha créditos de controle de garantia disponíveis para uso, será apresentado o seguinte botão na Tela de Pagamentos.

Ao clicar no botão, será apresentada a Janela de Notas de Crédito, onde poderá ser escolhido quais créditos de controle de garantia serão utilizados:
Ao confirmar a janela, o total selecionado será exibido na tela e abatido do valor faltante do pagamento.

Consumo do Crédito (Divisão de Orçamentos)
Caso seja feito um processo de divisão de orçamentos entre mercadoria e serviço. O crédito também será dividido, o valor que irá para cada orçamento gerado será equivalente ao seu percentual de participação dentro do total da O.S.
Por exemplo, se eu tenho um orçamento de serviço que represente 40% do total da OS, 40% do valor dos adiantamentos selecionados serão movidos para o novo orçamento gerado. Segue exemplo:

Obs.: O processo completo de utilização de notas de crédito de controle de garantia ainda está em desenvolvimento! ainda não é possível realizar a baixa desses títulos a partir do faturamento da venda.
Relatório de Vendas/Garantias por Marca
Para visualizar o relatório, basta acessar o direito [Relatório] abaixo da grade principal da rotina e preencher os filtros na tela a seguir.


Nele será possível visualizar a quantidade de vendas de uma marca e também quantos processos de garantias foram iniciados dentro de um determinado periodo de tempo.

Observação: Serão considerados como [Itens Vendidos] apenas as marcas/itens que tiveram ao menos um item em garantia.